Originalni prispevek https://www.naturalnews.com/2022-01-04-10-million-people-per-day-are-set-on-irreversible-countdown-to-vaccine-death.html
GLOBALNO OPOZORILO: Ocenjuje se, da je 10 milijonov ljudi NA DAN obsojenih na nepovratno odštevanje do smrti zaradi cepiva, ki bi lahko iztrebilo MILIJARDE, če se ne ustavi v naslednjem letu

( Naturalnews ) To je rdeči alarm za človeštvo. Ostalo nam je manj časa, kot si mislite.
Naredil sem grobo matematiko in to je več kot zaskrbljujoče. Če v naslednjih 365 dneh ne ustavimo holokavsta s cepivom, to pomeni konec človeške civilizacije.
Kot kažejo ocene in projekcije v nadaljevanju, dokler se po svetu proti kovidu dajejo "cepiva s strdkom", je približno deset milijonov ljudi vsak dan poslanih na nepovratno odštevanje do smrti zaradi cepiva. Z drugimi besedami, za vsak dan, ko se nadaljuje cepljenje s temi cepivi, bo v naslednjem desetletju verjetno umrlo približno deset milijonov ljudi, glede na te projekcije. (Glej matematiko spodaj.)
To pojasnjuje, zakaj Bidena in druge svetovne voditelje ne skrbijo pravni izzivi in vladavina prava. Vedo, da če bodo lahko ta cepiva vsiljevali ljudem samo še eno leto, bodo pobili več kot 3,5 milijarde ljudi s smrtjo, ki jo povrzočijo cepiva, ki bo udarila v naslednjem desetletju.
Zato imamo manj časa, kot si mislite. In zato je zagovornikom cepiv vseeno, če jih bodo v naslednjih 2-3 letih ustavili sodni izzivi. Takrat bo za človeštvo že prepozno .
Tudi če zdaj ustavimo vsa cepiva proti kovidu, bomo verjetno še vedno priča med eno in dvema milijardama smrti v naslednjem desetletju, saj bodo smrti zaradi cepiva terjale svoj davek. (Glejte spodnje številke.)
Izjava o omejitvi odgovornosti: tukaj predstavljene številke so ocene in projekcije, ki temeljijo na zgodnjih podatkih, ki so zdaj na voljo. Te ocene se lahko znatno izboljšajo ali poslabšajo, ko bodo na voljo novi podatki. Ti zaključki se lahko spremenijo na podlagi novih podatkov objavljenih o skupni umrljivosti, smrti zaradi raka in drugih dejavnikov. Ti zaključki niso strokovno pregledani. Komentarji in predlogi so dobrodošli. Za vse podrobnosti glejte spodaj.
Mimogrede, ne pozabite, da so vsi Reutersovi "preverjevalci dejstev" ogroženi, ker je Reuters propagandna veja Pfizerja . Delita si nekaj istih članov upravnega odbora. Naloga Reutersa je črpati Pfizerjeve dezinformacije in jih označiti z »dejstvi«. Ta tako imenovana "dejstva" se nato uporabljajo za zatiranje resnice na platformah družbenih medijev, kot je Facebook. Vse to je velika zlobna zarota, ki vključuje Pfizer, Reuters, Facebook in prava agenda depopulacije za množičnimi umori milijard ljudi.
"Dogodek množičnih žrtev" se je začel
Kot je nedavno poudaril dr. Robert Malone, preživljamo "dogodek množičnih žrtev", ki je zelo podoben genocidu: (poudarek na: našem).
Začenja se mi dozdevati, kot da je največji poskus na ljudeh v zabeleženi zgodovini propadel. In če to precej suhoparno poročilo visokega izvršnega direktorja življenjskih zavarovanj v Indiani drži, potem so Reiner Fuellmichovi "Zločini proti človeštvu", s prizadevanji za sklic novih nürnberških sojenj, videti veliko manj donkihotovska in veliko bolj preroška.
V najslabšem primeru to poročilo nakazuje, da so na zveznem nivoju odrejena obvezna cepljenja na delovnem mestu povzročila nekaj, kar se zdi pravi zločin proti človeštvu. Ogromna izguba življenj (verjetno) delavcev, ki so bili v primerjavi s splošno populacijo Indiane pogosteje prisiljeni sprejeti strupeno cepivo.
Ta članek se bere kot suh opis izogibljivega dogodka množičnih žrtev, ki ga je povzročil predpisan eksperimentalni medicinski postopek. Tiste žrtve, katerim je mednarodna skorumpirana kabala, ki deluje pod zastavo »Pobude zaupanja vrednih novic«, metodično izbrisala vse možnosti, da se same seznanijo z možnimi tveganji, tako iz interneta kot iz ozaveščene javnosti. George Orwell se verjetno obrača v svojem grobu.
Če pogledamo dokaze
Sistem VAERS trenutno poroča o približno 21.000 smrtnih primerih po cepljenju v Ameriki. Dobro dokumentiran URF (Under Reporting Factor - faktor neporočanja) je v normalnih časih okoli 40. To razkriva, da je najmanj 840.000 Američanov že umrlo zaradi cepiv proti covidu.
Vendar pa tudi iz verodostojnih virov, kot je odvetnik Thomas Renz in žvižgač Medicare-ja, vemo, da podatki VAERS-a po zamujajo več mesecev po vnosu podatkov. Postopek vnosa poročil v VAERS se namenoma upočasnjuje, da bi preprečili hitro rast teh številk. Poleg tega, kar je kritično, zdravniki, bolnišnice in administratorji aktivno naročajo medicinskim sestram, naj se izogibajo pošiljanju poročil povezanih s cepivi proti kovidu v VAERS. To je obsežno dokumentirano v člankih, kot je ta iz CitizensJournal.us.
Angela, medicinska sestra je že več kot 25 let, potrjuje, da na urgenci njene bolnišnice pravijo, da opažajo več težav s srcem pri mladih odraslih, o katerih nikoli ne poročajo sistemu za poročanje o neželenih učinkih cepiva (VAERS) kot možnih neželenih učinkih na COVID "cepljenja."
Druga medicinska sestra, Jennifer, pravi, da urgentne medicinske sestre zasebno povedo, da vidijo »vsa strjevanja krvi, krvavitve in stvari, ki bi jih pričakovali šest mesecev po cepljenju – možganske krvavitve, srčni napadi pri mlajših 50-letnikih. Noben zdravnik ne bo priznal, da je to posledica cepiva. Ne bodo poročali v VAERS."
Ko je Daniel vprašal kolege medicinske sestre in zdravnike, ali poročajo v VAERS, so ga pogledali kot: "Kaj je to?"
Vse intervjuvane medicinske sestre pravijo, da vidijo rezultate »gostote mlečnega stekla« pri CT slikah pljuč ljudi, ki so pred kratkim prejeli eksperimentalna cepiva – in da se o tem nikoli ne poroča VAERS-u.
Iz anekdotnih dokazov vemo tudi, da šokantno veliko ameriških zdravnikov nima pojma, kaj je VAERS. Ne poročajo in se sploh ne zavedajo obstoja tega sistema. To dejstvo, v kombinaciji s ugotovitvijo, da se medicinskim sestram aktivno naroča, naj se izogibajo poročanju v VAERS o kovid cepivih, pomeni, da je faktor neporočanja (URF=40) veliko prenizek. Glede na okolje skrajnega zatiranja, ki je zdaj usmerjeno proti zdravnikom in medicinskim sestram, da se skuša prikriti poškodbe zaradi cepiva, bi bila bolj legitimna ocena da je URF 200.
Če je točna, bi to pomenilo, da 21.000 poročil VAERS-u dejansko pomeni 4,2 milijona smrti v ZDA zaradi teh cepiv do zdaj.
To misel si zapomnite, medtem ko gledamo druge številke, ki kažejo resnično strašljivo sliko.
Cepiva ubijajo ljudi v treh fazah, celo desetletje bo trajalo, da se pokažejo vse smrti zaradi raka, ki jih povzroča cepivo
Čeprav smo vsi videli ljudi, ki so dobesedno umrli zaradi srčnih napadov, ki jih povzroča cepivo, večina ljudi, ki so na pravi poti, da umrejo zaradi kovid cepiva, ne umre takoj. Obstajajo tri faze umrljivosti zaradi kovid cepiva, ki so opisane v spodnji tabeli:

Ne pozabite, da po besedah dr. Ryana Colea, na kliniki Mayo usposobljenega anatomskega patologa z licenco, 62 % bolnikov, ki so jim injicirali cepiva mRNA, kaže mikro krvne strdke. Dr. Cole predstavlja te dokaze v naslednjem videu s srečanja Belih klobukov:
Mikro strjevanje krvi je zgodnji znak okvare žil in srca. Ljudje, ki prejemajo cepiva proti covidu, pogosto dobijo diagnozo miokarditisa, ki ima 56-odstotno stopnjo smrtnosti v petih letih .
Študija, ki jo je objavilo Ameriško združenje za srce, ki jo je takrat močno cenzuriral Big Tech, je pokazala, da kovid cepiva mRNA močno povečajo tveganje za žilna vnetja in s tem srčne napade in druge žilne dogodke. Samo tveganje za srčni napad se je v skupini 500 bolnikov povečalo za 127 %, glede na to eno študijo.
Kot pojasnjuje DailyExpose.uk :
Nova študija kaže, da injekcije mRNA, ki jih proizvajata tako Pfizer kot Moderna, zvišujejo vnetne krvne markerje, ki se uporabljajo za oceno tveganja, da bi oseba doživela srčni napad.
Dr Aseem Malhotra, svetovalec kardiolog, poudarja, da je bilo v Združenem kraljestvu 10.000 presežnih smrtnih primerov, ki niso posledica kovida, od katerih jih je bilo veliko zaradi srčnega infarkta in možganske kapi.
Nekaj dni po tem, ko so prišli ti zlovešči rezultati, sta žvižgač in raziskovalec iz druge skupine stopila v stik z dr. Aseemom Malhotro in povedala, da so v slikovnih študijah odkrili vnetja koronarnih arterij po cepljenju. Vendar so se odločili, da tega še ne bodo objavili, ker se bojijo izgube prihodnjih subvencij iz farmacevtske industrije. Žvižgač je bil zaradi tega precej razburjen.
Dr. Charles Hoffe (Kanada) prav tako poroča o znatnem povečanju strjevanja krvi med prejemniki cepiva z mRNA. Preko LifeSiteNews:
Glavna težava, ki jo je videl, so mikroskopski strdki v najmanjših kapilarah njegovih pacientov. Rekel je: »Krvni strdki se pojavljajo na kapilarni ravni. To še nikoli prej ni bilo videno. To ni redka bolezen. To je popolnoma nov pojav."
Najpomembneje je, da je poudaril, da so ti mikro strdki premajhni, da bi jih lahko videli na CT, MRI in drugih običajnih testih, kot so angiogrami, in jih je mogoče zaznati samo s krvnim testom D-dimer, standardnim testom, ki kaže, ali se krvni strdki aktivno tvorijo nekje v žilnem sistemu osebe.
Z uporabo slednjega je ugotovil, da je bilo 62 odstotkov njegovih bolnikov, ki so jim injicirali injekcijo mRNA, pozitivnih na strjevanje, kar ni majhen delež, ki bi ga bilo mogoče zlahka zavreči.
Smrtni primeri miokarditisa in zaviranje popravljanja poškodb DNK
Po preprosti matematiki, če vzamemo 62 odstotkov ljudi, cepljenih proti kovidu, ki kažejo mikro krvne strdke – kar vodi do miokarditisa – in pomnožimo z znano 56-odstotno stopnjo smrtnosti pri miokarditisu v petih letih, bi že samo to pomenilo, da bo 36 % cepljenih z mRNA cepivom mrtvih v petih letih. Seveda to upošteva, kot da vsi ljudje z mikro strdki končajo z miokarditisom, a to razmerje še ni zadovoljivo dokumentirano. Torej je teh 36 %, ki v celoti temeljijo na smrti zaradi srčnega infarkta, lahko samo po sebi previsoko.
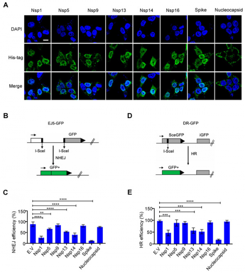
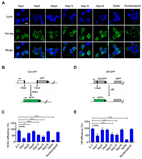
Vendar s tem šele začne pripovedovanje zgodbe o smrti zaradi drugih vzrokov, kot je rak, ki ga povzroča cepivo. Zdaj vemo še za eno dejstvo: ko cepiva z mRNA začnejo proizvajati nanodelce beljakovinskih konic v človekovem telesu, nekaj odstotkov teh koničastih protienov vstopi v celična jedra in doseže približno 90-odstotno zatiranje mehanizma NHEJ, kromosomsko popravljalnega mehanizma, ki ohranja genetsko celovitost telesa.
Oglejte si ta članek z 2. novembra 2021 – Koničasti protein iz cepiva vstopi v celična jedra, zavira motor za popravilo DNK v človeškem telesu, sproži eksplozijo raka, imunske pomanjkljivosti, avtoimunskih motenj in pospešenega staranja.
Ta članek citira kritično raziskovalno nalogo z naslovom "Bodica SARS–CoV-2 poslabša popravilo poškodb DNK in zavira rekombinacijo V(D)J in vitro," avtorja Hui Jiang in Ya-Fang Mei, na Oddelku za molekularne biološke znanosti, The Wenner–Gren Institute, Stockholm University, SE-10691 Stockholm, Švedska, in Oddelek za klinično mikrobiologijo, Virology, Umeå University, SE-90185 Umeå, Švedska. Shranjen PDF te študije si lahko ogledate na:
https://www.naturalnews.com/files/viruses-13-02056-v2.pdf
V zaključku prispevka avtorji pišejo: "Ugotovili smo, da koničasti protein izrazito zavira tvorbo žarišč BRCA1 in 53BP1 (slika 3D-G). Ti podatki skupaj kažejo, da beljakovina konice SARS-CoV-2 polne dolžine, zavira popravilo poškodb DNK, tako da ovira pridobivanje beljakovin za popravilo DNK."

Študija ugotavlja, da zatiranje aktivnosti NHEJ kaže od odmerka odvisen odziv na prisotnost spike proteina. To pomeni, da bodo koničasti proteini v celicah povzročili zatiranje mehanizmov popravljanja kromosomov, kar bo sčasoma povzročilo izgubo genetske celovitosti.
Dejansko, ko se ljudem injicira cepiva mRNA, ko so pozneje izpostavljeni celo blagim virom ionizirajočega sevanja – sončni svetlobi, mamografiji, komercialnim letalskim poletom na visokih nadmorskih višinah, kemikalijam iz živilske plastike itd. – lahko njihova telesa sprožijo rast novih rakavih tumorjev, ki jih ni mogoče zatreti, ker sistem NHEJ ne deluje več.
Dejansko bodo ljudje postali mutanti, ker ne morejo več vzdrževati genetske celovitosti zaradi koničastih proteinov, ki zatirajo mehanizem popravljanja NHEJ.
Že opažamo poročila o zaskrbljujočem porastu rakavih obolenj med cepljenimi. Na primer, kot poroča Cancer.news:
Ženske, ki so jim nedavno injicirali eksperimentalna cepiva proti covidu, kažejo simptome RAKA DOJK
Skupina zdravnikov iz Utaha je na nedavnih mamografskih pregledih, opravljenih v centru za nego dojk v Salt Lake Cityju v Utahu, odkrila nekaj grozljivega. Ženske, ki so jim pred kratkim injicirali eksperimentalna cepiva proti COVID, trpijo zaradi nenormalnega vnetja bezgavk v prsih. Po mnenju zdravnikov Intermountain Healthcare ženske, ki jemljejo cepiva proti covid-19, kažejo simptome raka dojke.
Dr. Brett Parkinson, MD, opozarja: "Kadar koli to vidimo na običajnem presejalnem mamografu, te pacientke pokličemo nazaj, ker lahko pomeni rak dojke z metastazami, ki potujejo v bezgavke, ali limfom ali levkemijo." Namesto da bi se ukvarjali z vzrokom te težave (cepiva), zdaj zdravniki ženskam sporočajo, naj po cepljenju ne delajo mamografije.
In iz Vaccines.news: Zdravnik iz Idaha poroča o "20-kratnem povečanju" raka med "cepljenimi" za covid :
V videu, ki ga je izdelal projekt "Capitol Clarity" vlade zvezne države Idaho, je Cole razkril, kako zdaj opaža 2000-odstotno povečanje kronične bolezni pri ljudeh, ki so vzeli [cepivo].
"Od 1. januarja v laboratoriju opažam 20-kratno povečanje raka maternične sluznice v primerjavi s tistim, kar vidim na letni ravni," je Cole povedal v videoposnetku.
"Sploh ne pretiravam, ker gledam svoje številke iz leta v leto in sem kot 'Bog, še nikoli nisem videl toliko raka maternične sluznice'."
V "normalnem" letu je v Združenih državah okoli 600.000 smrti zaradi raka. Ker spike protein zavira NJEH za 90 % in zdravniki že poročajo o 2000-odstotnem povečanju ene vrste raka (maternične sluznice) od začetka leta 2020, je jasno, da se bo smrtnost zaradi raka v prihodnjih letih zaradi cepiv proti covidu znatno povečala.
Dodajte to točko k veliki sliki.
40-odstotno povečanje umrljivosti zaradi vseh vzrokov, pravi izvršni direktor življenjskega zavarovanja
Kot dodaten namig o vsem tem smo pred kratkim poročali o šokantnem intervjuju s Scottom Davisonom, izvršnim direktorjem OneAmerica, življenjske zavarovalnice. Davison razkriva, da se je umrljivost zaradi vseh vzrokov povečala za 40 % med imetniki njihovih polic življenjskega zavarovanja, kar zajema širok spekter ljudi, starih od 18 do 64 let. Davison to omenja kot 'najvišjo stopnjo umrljivosti, ki smo jo videli v zgodovini te dejavnosti - ne samo v OneAmerici.'
To opažanje temelji na podatkih iz tretjega četrtletja iz leta 2021. Številke za četrto četrtletje bodo videti veliko slabše zaradi dobro dokumentiranega dejstva, da število VE (Vaccine Effectiveness - učinkovitost cepiva) pada z vsakim tednom po cepljenju, kar predstavlja stalno razpadanje imunskega sistema. Več časa kot mine, imajo tisti, ki so jemali cepiva, bolj in bolj šibek imunski sistem, zaradi česar so bolj ranljivi za pogoste okužbe in seve gripe, ki bi bile običajno malo nevarne. To potrjujejo uradni vladni podatki iz Združenega kraljestva in neodvisne raziskave, kot je ta študija inštituta Francis Crick v Združenem kraljestvu: Cepivo Pfizer uniči celice ubijalke, oslabi imunski sistem – študija:
Študija Inštituta Francis Crick iz Združenega kraljestva je pokazala, da cepivo Pfizer-BioNTech Wuhan proti koronavirusu (COVID-19) uniči celice ubijalke in oslabi imunski sistem… Ugotovili so, da je le 50 odstotkov ljudi, ki so prejeli en sam odmerek cepivo Pfizer, imelo kvantificiran odziv protiteles proti alfa različici COVID-19. To število se je še zmanjšalo na samo 32 odstotkov oziroma 25 odstotkov za različico delta oziroma beta.
40-odstotno povečanje umrljivosti zaradi vseh vzrokov, če se uporablja za vse starostne skupine, pomeni, da vsak dan umira dodatnih 3.100 Američanov. To je več kot 90.000 ljudi na mesec od tretjega četrtletja 2021, ki jih ubije cepivo (normalna stopnja umrljivosti pred kovidom je bila približno 7.700 na dan v ZDA).
Ocenjujemo, da bomo do trenutka, ko bodo na voljo podatki za prvo četrtletje 2022, verjetno opazili do 60-odstotno povečanje umrljivosti zaradi vseh vzrokov, kar bo povzročilo dodatnih 4600 smrti na dan. Samo to je skoraj 1,7 milijona smrti na leto ali približno pol odstotka celotne populacije ZDA.
Moje (konzervativno) predvidevanje je, da bomo z naraščanjem smrti zaradi raka po cepljenju videli vsaj 400-odstotno povečanje števila smrti zaradi raka od leta 2022. To je približno 2,4 milijona smrti zaradi s cepivom povezanega raka na leto za predvidljivo prihodnost, kar se bo zelo verjetno nadaljevalo v naslednjem desetletju.
93 % smrti po cepljenju je pripisanih samemu cepivu
Še en dejavnik, ki ga je treba upoštevati pri vsem tem, je osupljiva raziskava, ki sta jo izvedla dr. Bhakdi in dr. Burkhardt, komentirana s strani Steva Kirsha na Substack.com .
Čeprav je bil vzorec majhen (15 obdukcij), je pokazal, da je 93 % ljudi, ki so umrli po cepljenju, dejansko umrlo zaradi cepiva. Kot pojasnjuje Kirsh:
Mrliški oglednik ali državni tožilec v nobenem primeru nista povezala cepiva kot vzroka smrti. Vendar pa je nadaljnja preiskava pokazala, da je bilo cepivo vpleteno v smrti 14 od 15 primerov. Najbolj napaden organ je bilo srce (pri vseh umrlih), napadeni pa so bili tudi drugi organi. Posledice so potencialno ogromne in povzročijo na milijone smrtnih žrtev. Cepiva je treba takoj ustaviti.
Pomembno je, da je dr. Bhakdi v videoposnetku razložil, da so te obdukcije pokazale, da so ljudi ubili limfociti ubijalci, ki so napadali njihove lastne organe, kot so srce in pljuča .
Z drugimi besedami, cepiva mRNA covid so povzročila, da je lastni imunski sistem telesa povzročil rast limfocitnega tkiva na mestih, kamor ne sodijo, kot so srce in drugi organi.
Zaradi te šokantne ugotovitve je nekdanji podpredsednik družbe Pfizer Mike Yeadon napisal Stevu Kirshu in pojasnil: »To je približno najslabših 15 minut (video), kar sem jih kdaj videl. Množično cepljenje proti covid-19 vodi v množične umore."
Ta video je prikazan tukaj:
Brighteon.com/2d124f9e-e8f3-4938-a4ab-f9358d580a52
V bistvu ugotovitve dr. Bhakdija razkrivajo, da zdaj veliko več ljudi umira zaradi cepiva kot zaradi naravnih vzrokov . To bi pomenilo, da bo dnevna stopnja umrljivosti 7.700 Američanov pred kovidom (to je na dan) skoraj zmanjšana zaradi smrti zaradi cepiva, ki se bodo na neki točki izkazala kot večkratnik 7.700.
Ni nerazumno si predstavljati, da bi v naslednjih nekaj letih, ko se bodo tumorji raka in napadi limfocitov pospeševali, lahko začeli vpričakovati dnevno število smrti, ki bo preseglo 16.000 ali celo 30.000 z naraščanjem smrtnosti zaradi cepiva proti kovidu.
Mimogrede, pri 30.000 smrtnih primerih na dan število mrtvih na leto doseže skoraj 11 milijonov ljudi ali približno 3,3 % celotnega prebivalstva ZDA, ki premine v določenem letu. V desetletju je to približno tretjina sedanjega prebivalstva. To so seveda projekcije, vendar temeljijo na zgodnjih dokazih in opazovanjih.
Konzervativno gledano bo ena tretjina vseh, ki so prejeli cepiva proti covidu, verjetno umrla v naslednjem desetletju ... in druga tretjina bo oslabljena
Na podlagi smrti zaradi raka, smrti zaradi miokarditisa, avtoimunskih smrti, smrti zaradi srčnega infarkta in povečanega tveganja za možgansko kap, nevroloških motenj in odpovedi organov, lahko konservativno sklepamo, da približno:
- Ena tretjina tistih, ki so prejeli kovid mRNA cepiva, bo umrla v naslednjih desetih letih.
- Ena tretjina bo poškodovana ali oslabljena in verjetno ne bo mogla smiselno sodelovati v družbi.
- Ena tretjina bo relativno neprizadetih.
Zanimivo je, da se zdi, da to sovpada s statistično analizo številk serij kovid cepiv, kjer je približno ena tretjina serij povezanih s srčnimi napadi in smrtmi, druga tretjina je povezanih s poškodbami (vendar ne s smrtjo), zadnja tretjina pa se zdi, da je neškodljivih (sum, da je fiziološka raztopina).
Še enkrat, to so grobe številke in prišlo bo še do nesoglasij glede številnih tukajšnjih projekcij, vendar je to zgodnji posnetek in projekcija, ki temelji na tem, kar vemo do zdaj. Očitno se ti zaključki spreminjajo, ko se pojavljajo novi podatki, in končna številka do konca leta 2032 bi se lahko korenito razlikovala od teh projekcij (veliko slabše ali morda veliko boljše).
30 milijonov ljudi na dan je cepljenih po vsem svetu
Zdaj pa poglejmo, kaj to pomeni globalno, če sklepamo, da bo v naslednjem desetletju približno ena tretjina cepljenih ljudi umrla.
Po podatkih OurWorldInData.org trenutno po vsem svetu vsak dan cepijo približno 30 milijonov ljudi .
Na istem mestu piše, da je bilo 58,5 % svetovnega prebivalstva cepljenih z vsaj enim odmerkom in da je bilo cepljenih 9,25 milijarde odmerkov (podatki dostopni 4. 1. 2022).
Če je ena tretjina cepljenih ljudi namenjenih v smrt zaradi cepiva v naslednjem desetletju, potem je vsak dan, ko se ta cepljenja nadaljujejo, približno 10 milijonov ljudi obsojenih na smrt.
Če se bo to nadaljevalo samo še eno leto – 365 dni – bi to pomenilo, da bo s cepivi iztrebljenih dodatnih 3,65 milijarde ljudi, ki bodo umrli zaradi cepiva v naslednjem desetletju. Mimogrede, to je približno polovica svetovnega prebivalstva .
Če se sprašujete, kako je mogoče iztrebiti več kot eno tretjino svetovnega prebivalstva, če je le ena tretjina serij cepiv tako imenovanih "uničevalnih injekcij", ne pozabite, da se ljudem daje večkratne injekcije kot "poživitvene doze". Tako lahko eni osebi pet ali šestkrat injiciramo cepiva mRNA, in tudi če je le ena tretjina teh injekcij "ubojnih strelov", se njihove možnosti, da pobegnejo smrti, hitro zmanjšajo. To je kot igranje rulete s cepivom.
Statistično gledano, tukaj so možnosti, da se izognemo ubijalskemu strelu, če oseba še naprej jemlje injekcije, ob predpostavki, da je ena tretjina serije smrtonosna:
1. injekcija: 66,6 % možnosti, da se izognete smrti.
2. injekcija: 44,4 % možnosti, da se izognete smrti. (.666 ^ 2)
3. injekcija: 29,5 % možnosti, da se izognete smrti. (.666 ^ 3)
4. injekcija: 19,7 % možnosti, da se izognete smrti. (.666 ^ 4)
5. injekcija: 13,1 % možnosti, da se izognete smrti.
6. injekcija: 8,7 % možnosti, da se izognete smrti.
Kot lahko vidite, če lahko vlade po svetu prisilijo ljudi k šestim injekcijam, lahko ubijejo več kot 90 % svetovnega prebivalstva, glede na to, da je ena tretjina serij cepiv ubijalskih in ob predpostavki da je stopnja ubijanja sčasoma 100 %.
Torej, edini način za zaustavitev tega cepilnega holokavsta je ustavitev cepljenja.
Za vsak dodatni dan, ko globalisti depopulacije vodijo kampanjo cepilnega holokavsta, bodo verjetno sčasoma iztrebili dodatnih 10 milijonov ljudi.
To je nacistični holokavst iz druge svetovne vojne vsakih 14,4 ure, glede na uničena nedolžna življenja.
To tudi pomeni, da je uničenih skoraj 7.000 življenj na minuto, ko se ta holokavst s cepivom nadaljuje.
To tudi pomeni, da z vsakim dan prej, ko ustavimo holokavst, potencialno rešimo 10 milijonov življenj .
Zato je nujnost našega poslanstva. Če takoj ustavimo holokavst s cepivom, bomo v naslednjih desetih letih še vedno izgubili 1,5 milijarde ljudi zaradi smrti zaradi cepiva. Pomembno je, da človeška civilizacija verjetno lahko preživi takšen udarec, naj bo še tako uničujoč.
Toda če se bo ta holokavst s cepivi nadaljeval le še eno leto, bi lahko globalisti sprožili smrt potencialno dodatnih 3,6 milijarde ljudi poleg 1,5, ki so že na odštevanju do smrti. To pomeni, da bi lahko v naslednjem desetletju izgubili več kot 5 milijard ljudi, preprosto zaradi naše nezmožnosti zaustaviti ta holokavst v naslednjih 365 dneh.
Pomembno vprašanje postane: Ali lahko človeška civilizacija ostane nedotaknjena, če izgubimo več kot 50 % prebivalstva?
Nimam odgovora na to, a glede na kompleksnost naše sodobne družbe se zdi verjetno, da bi bil sistemski zlom – »velika ponastavitev« – neizogiben. Zdi se tudi, da to poskušajo doseči globalisti.
Pozorno upoštevajte, da nihče z močjo vladanja ne predlaga, naj začasno ustavimo cepiva, počakamo eno leto in vidimo, koliko ljudi bo umrlo. Ne, raje jurišajo s polno hitrostjo — briga jih za posledice! — in potem krivijo necepljene za množične smrti cepljenih.
Jasno je, da so nečastni. Ne poskušajo rešiti življenj; delajo, da bi jih iztrebili.
Jan 10, 2022
